|
然而,尽管报告期内彩虹新能毛利率大幅上升,但其毛利率仍远低于可比上市公司均值。
2019—2021年,同行可比上市公司【信义光能(00968.HK)、福莱特、亚玛顿(002623.SZ)】毛利率均值分别为24.45%、37.95%、28.35%,均高于彩虹新能的毛利率。
值得一提的是,亚玛顿仅通过外购原片进行光伏玻璃深加工,而彩虹新能是自产、深加工并出售光伏玻璃。若除去亚玛顿,报告期内其他两家与彩虹新能同样自产并销售光伏玻璃的厂商——信义光能、福莱特的毛利率均值为38.41%、49.23%、32.5%,均高出彩虹新能超10个百分点。

对此,彩虹新能在招股书表示,这主要是由于生产区域的能源价格、原材料采购规模、产品配送距离和氧气增量成本等因素,导致其光伏玻璃的生产成本和信义光能、福莱特相比偏高。
二、近四年因环保问题被行政处罚7次
另外,作为一家从事新能源光伏玻璃行业的企业,彩虹新能在生产过程中却多次因环保问题遭到行政处罚。
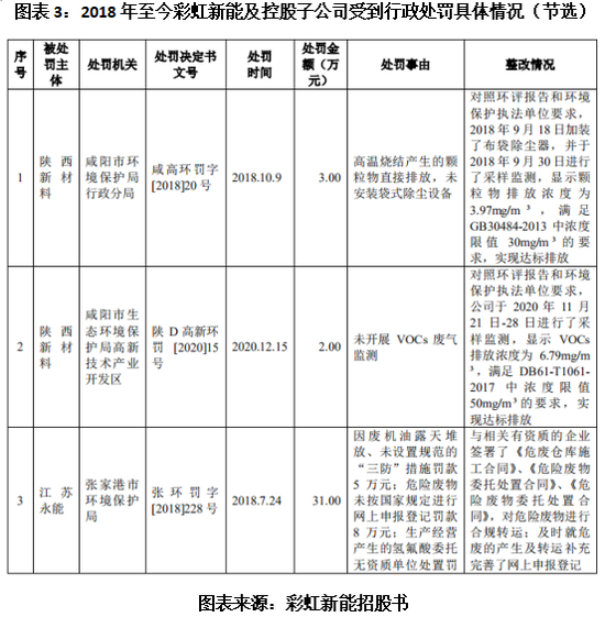
根据招股书,2018年至今,彩虹新能及其控股子公司因环保问题被行政处罚达7次。

其中,2018年7月,彩虹新能当时的控股子公司江苏彩虹永能新能源有限公司(下称“江苏永能”,2020年被转让)被张家港市环境保护局罚款31万元,处罚事由包括废机油露天堆放、未设置规范的“三防”措施、危险废物未按国家规定进行网上申报登记、生产经营产生的氢氟酸委托无资质单位处置。同年8月,江苏永能因未按规定在购买后 5 日内将所购买的易制爆危险化学品硝酸的流向向公安机关备案,再次受到行政处罚。
2021年1月,彩虹新能全资子公司彩虹(延安)新能源有限公司(下称“延安新能源”)因废气排放口在线监测数据超标,被延安市生态环境局罚款20万元。同年9月,延安新能源又因玻璃镀膜工序挥发性有机物收集处理系统继电器无电源、UV光氧净化器未使用等事由被陕西省生态环境厅处罚13万元。
除了江苏永能和延安新能源,报告期内,彩虹新能原控股子公司陕西彩虹新材料有限公司(下称“陕西新材料”,2020年被转让)也分别因未安装袋式除尘设备、未开展 VOCs 废气监测,两次被行政处罚。另一全资子公司彩虹(合肥)光伏有限公司则因未正常使用自动污染源在线监控设施被合肥市生态环境局处以行政处罚。
针对上述环保处罚,在第二轮问询中,深交所要求彩虹新能结合报告期内多次被环保处罚的原因,环保处罚后所采取的整改措施等,说明公司及其子公司是否已建立健全相关制度保障生产经营符合环保相关法律法规。
此外,2017年,彩虹新能的光伏玻璃厂还曾因污染超标遭陕西环保厅督办。根据陕西省环保厅发布的《关于2017年第一批省级挂牌督办环境违法问题的公示》,彩虹新能源光伏玻璃厂1号窑炉排污口氮氧化物排放严重超标,监测最大值超过国家标准2.4倍,被陕西省环保厅要求停止生产、限产整改。
参考资料:
《彩虹集团新能源股份有限公司首次公开发行股票并在创业板上市招股说明书(上会稿)》.创业板官网
《关于彩虹集团新能源股份有限公司首次公开发行股票并在创业板上市申请文件的审核问询函的回复》.创业板官网
来源: 时代商学院 作者 | 徐墨 共2页 上一页 [1] [2] 搜索更多: 彩虹新能 |