惠民县为深入贯彻落实国家、省、市关于提振消费的决策部署,进一步激发消费活力,惠及民生,提振惠民消费,现于2025年11月16日至11月30日期间,组织开展“乐购惠民 悦享生活”暖冬消费季活动。
一、发放餐饮消费券12万元
发放时间
11月16日上午10:00
发放标准
30元券2000张 (满100元使用)
100元券600张 (满300元使用)
参加对象、条件
1.消费券面向在惠民县消费的所有消费者,每人每种面额消费券可各领取1张,最多领取2张。
2.参与商户
(1)在惠民县注册并报名参与活动的餐饮单位(具体参与商户名单附后);
(2)参与商户需具有良好的信誉,经营手续齐全,具备消费条件,符合政府补贴指定的行业属性,无不良信用、风险交易等负面记录。
(3)该消费券与其他优惠活动可同时享用。参与商户应结合自身情况制定优惠让利方案,同时保证商品质量、无虚假宣传和变相加价行为。
(4)商户及其员工不得以任何形式自行或者协助他人套取活动资源、参与作弊、开展虚假交易等,一旦发现有套现、作弊、虚假交易、洗钱等情况的,相关部门将按规定严肃处理,并向商户追回相应损失。
消费券投放和使用方式
(一)活动平台
消费券发放以爱惠民APP为平台,参与活动商户需安装注册“爱惠民”APP,符合活动要求的商户,进行优惠券或折扣权益配置,并配合惠民融媒完成活动测试。消费者需要在爱惠民APP领取消费券,消费券仅限线下到店使用。
(二)领取方式
用户下载爱惠民APP登录后,在首页“惠民县暖冬消费券”栏目下领取消费券,先领先得,领完为止。
(三)使用规则
1.消费券有效期至11月30日23:59;
2.使用时,每笔消费限用1张消费券,消费券仅限线下到店现场使用。
(四)消费者操作指南
1.用户需下载安装爱惠民APP;
2.点击右下角“我的”,使用本人手机号登录注册;
3.在首页点击消费券图片;
4.在规定时间段领取消费券;
5.消费者到指定销售商户使用爱惠民APP出示付款码;
6.商户根据付款码扣除相应金额。
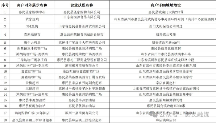
“乐购惠民·悦享生活”餐饮消费券参与商户名单

二、发放商超、零售消费券4万元
发放时间
11月16日上午10:00
发放标准
30元券800张 (满100元使用)
100元券160张(满300元使用)
参加对象、条件
1.消费券面向在惠民县消费的所有消费者,每人每种面额消费券可各领取1张,最多领取2张。
2.参与商户
(1)在惠民县注册并报名参与活动的商超、零售单位(具体参与商户名单附后);
(2)参与商户需具有良好的信誉,经营手续齐全,具备消费条件,符合政府补贴指定的行业属性,无不良信用、风险交易等负面记录。
(3)该消费券与其他优惠活动可同时享用。参与商户应结合自身情况制定优惠让利方案,同时保证商品质量、无虚假宣传和变相加价行为。
(4)商户及其员工不得以任何形式自行或者协助他人套取活动资源、参与作弊、开展虚假交易等,一旦发现有套现、作弊、虚假交易、洗钱等情况的,相关部门将按规定严肃处理,并向商户追回相应损失。
消费券投放和使用方式
1.活动平台
消费券发放以爱惠民APP为平台,参与活动商户需安装注册“爱惠民”APP,符合活动要求的商户,进行优惠券或折扣权益配置,并配合惠民融媒完成活动测试。消费者需要在爱惠民APP领取消费券,消费券仅限线下到店使用。
2.领取方式
用户下载爱惠民APP登录后,在首页“惠民县暖冬消费券”栏目下领取消费券,先领先得,领完为止。
3.使用规则
(1)消费券有效期至11月30日23:59;
(2)使用时,每笔消费限用1张消费券,消费券仅限线下到店现场使用。
4.消费者操作指南
(1)用户需下载安装爱惠民APP;
(2)点击右下角“我的”,使用本人手机号登录注册;
(3)在首页点击消费券图片;
(4)在规定时间段领取消费券;
(5)消费者到指定销售商户使用爱惠民APP出示付款码;
(6)商户根据付款码扣除相应金额。
“乐购惠民·悦享生活”商超零售消费券参与商户名单

三、发放3C消费券4万元
发放时间
11月16日上午10:00
发放对象、条件
消费者在惠民县注册并报名参与活动的3C数码销售单位购买手机、平板、智能手表(手环)三大类电子产品给予补贴,每位消费者活动期内仅可参与一次。
补贴范围
手机、平板、智能手表(手环)三大类电子产品。
发放标准
发放800元消费券50张。消费券限定使用门槛,购买6000元(不含)以上产品方可使用,不得与国家以旧换新活动补贴叠加。
发放平台
消费券以电子消费通用券的方式通过第三方平台—“爱惠民”APP发放。用户下载爱惠民APP登录后,在首页“惠民县暖冬消费券”栏目下领取消费券,先领先得,领完为止。
参加范围
经营手续齐全,正常经营,具备店内消费条件,店容店貌整洁,无不良信用、风险交易等负面记录的我县3C数码销售单位。(具体企业名单见下)
“乐购惠民·悦享生活”3C消费券参与商户名单

使用规则
1.消费券领取成功后,到店消费时使用,直接核销。
2.消费券仅限消费者个人购买3C数码产品时使用,每人每件产品仅限使用一张。
3.消费券发放后即时生效,到期未使用的消费券自动失效。消费券有效期至11月30日23:59。
4.消费券审核资料由商户收集后报县商务局审核,具体包括:3C数码产品销售发票(开票日期需在2025年11月16日至11月30日,发票抬头为消费者姓名)、消费者身份证正反面信息、激活照片(照片要求清晰展示激活设备的SN码或IMEI码,包装盒的SN 码或IMEI码)。销售发票和激活日期,身份证、核销人姓名,以上相关信息均需保持一致。
配套保障
为确保工作顺利进行,县商务局将抽调工作人员,对消费券发放进行全程跟踪。同时向社会公开设立举报电话:0543-5322107,方便全县市民对违法违规行为进行监督和举报。
来源:滨州日报